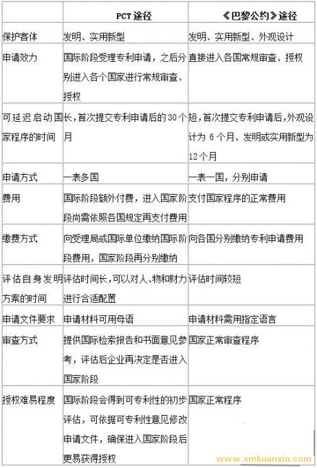
目前,我國申請人向海外申請專利主要有三種途徑:《專利合作條約》(PCT) 途徑、《巴黎公約》途徑以及普通國家直接申請途徑。其中,以《巴黎公約》和PCT 途徑最為常用。
企業可結合專利申請數量、申請地域等因素,綜合考慮選擇合適的途徑。下面把PCT途徑和《巴黎公約》途徑做個簡單對比:

目前,我國申請人向海外申請專利主要有三種途徑:《專利合作條約》(PCT) 途徑、《巴黎公約》途徑以及普通國家直接申請途徑。其中,以《巴黎公約》和PCT 途徑最為常用。 企業可結合專利申請數量、申請地域等因素,綜合考慮選擇合適的途徑。下面把PCT途徑和《巴黎公約》途徑做個簡單對比: